DsTecnologia

Electronica Basica
Curso de Reparacion T.V.
Desoldar y Soldar SMD
Construccion de Circuitos Impresos
TODO PC

25 Funcionamiento de un termómetro digital

El autor piensa que no hay mejor modo de aprender que por el ejercicio práctico real. Esperamos que los lectores ya hayan construido su termómetro analógico y tengan el motor de su auto protegido. Si es así piensen como mejorar el proyecto para aprender una técnica nueva. Para Ud. va esta entrega que es un ejemplo de digitalización en donde explicamos la técnica de los medidores digitales a LED.

El instrumento digital mas simple es un termómetro digital a LEDS de uso general que puede reemplazar al termómetro analógico de la anterior entrega o hacerle cumplir otra función.

Si bien el instrumento se basa en un circuito integrado muy fácil de utilizar vamos a explicar como funcionan sus componentes internos para que el lector tenga una idea concreta de un circuito integrado muy utilizado en la electrónica “el comparador de tensión”. El comparador no es realmente un componente enteramente digital pero tampoco podemos considerarlo enteramente analógico. Realmente se lo encuentra casi siempre en la interfaz entre un circuito analógico y un digital. Por ejemplo los microprocesadores PIC tienen modelos donde todas las patas de entrada son comparadores programables que pueden leer diferentes ventanas de tensión de entrada.

En cada pata de entrada se incluye un comparador del que podríamos decir que su entrada es analógica y su salida es digital, si le ponemos el circuito correcto en cada una de sus 5 patas. Se puede considerar que un comparador es como una celda de un convertidor analógico digital.

Circuito comparador de tensión

Como se puede observar en la entrada inversora se conecta un divisor por 2 que genera una tensión continua de 2,5V. Ahora podemos decir que el circuito divide el campo de las tensiones de entrada en menores y mayores a 2,5V. Si la tensión de entrada es mayor que 2,5V la salida pasa a un estado alto y si es menor se queda en un estado bajo.

De algún modo, es un conversor analógico digital de un bit porque reconoce que el bit colocado en la entrada por la pata 7 esté alto o bajo. Como la capsula del comparador LM393 posee 4 comparadores se pueden realizar combinaciones que permitan detectar mas de un bit.

Fig.1 Comparador de tensión o circuito de decisión

Fig.1 Comparador de tensión o circuito de decisión

Sintetizando, nuestro circuito integrado posee 5 patas. Masa y fuente (en nuestro caso de 5 V) una entrada directa, una entrada inversora y una salida y cumple con una función matemática que podemos indicar del siguiente modo:

  • Ve > 2,5V -> Vs = 5V (1 lógico) 
  • Ve < 2,5V -> Vs = 0V (0 lógico)

Es importante que el lector no se asuste con todos estos símbolos, ya que su comprensión es muy simple.

  • La entrada “Ve” puede tener todos los valores teóricamente comprendidos entre menos infinito y más infinito voltios (por supuesto que en el caso real existe un límite más pequeño). La salida Vs depende del valor de entrada.
  • Si la entrada Ve supera los 2,5V la salida toma el estado lógico alto (1 que en este caso es igual al valor de fuente de 5V). Si la entrada Vs es menor a 2,5V la salida Vs se hace igual al cero lógico que en este caso coincide con el cero real.

Para probar el circuito se utiliza un potenciómetro en la entrada y una sonda medidora de estados (punta lógica) en la salida, que se enciende con un estado alto y se apaga con un bajo.

El valor de comparación se puede modificar cambiando los valores de R1 y R2. Observe que en nuestro caso el divisor de tensión está ajustado en 2,5V pero puede ser ajustado en cualquier valor comprendido entre la tensión más baja de fuente (0V o un valor negativo) y el valor de la tensión más alta de fuente (5V u otro valor mayor generalmente limitado a 18V dependiendo de cada integrado).

El resistor R3 se utiliza porque la salida del integrado es el colector de un transistor (en Ingles “open colector”) y el resistor agregado opera como carga de colector. El circuito lógico determina que este transistor se sature o se corte generando de este modo un alto o un bajo.

En la figura 2 se puede observar que ocurre con la salida Vs cuando la entrada Ve se conecta una señal de ruido blanco.

Fig.2 Salida lógica a una señal de ruido

Fig.2 Salida lógica a una señal de ruido

Como se puede observar se produce una aleatoriedad en el estado de la salida que genera un encendido y apagado al azar de la sonda lógica. El oscilograma en rojo debería llegar de 5V a masa sin pendiente apreciable pero como la velocidad del comparador no es infinita lo hace con una pendiente considerable.

Voltímetro pasa – no pasa o medidores de ventana

En mecánica se utilizan calibres pasa/no pasa que simplemente miden espesores máximos. El técnico no mide la dimensión de la pieza sino que controla que entre en un calibre fijo. El resultado de la prueba es un si o un no. No hay casos intermedios; es una salida logica o toma de decisión.

En electrónica se usan equivalentes a los calibres pasa no pasa, los voltímetros y amperímetros pasa/no pasa que detectan cuando la señal se encuentra dentro de una determinada ventana. En la figura 2 se puede observar un medidor de 2,5V que enciende un LED cuando la tensión se encuentra entre 2,47 y 2,53V.

Queremos aclarar que existen otros circuitos con comparadores que cumplen una función similar y que también se puede utilizar un amplificador operacional para realizar una función de comparación.

Fig.3 Voltímetro pasa/no pasa

Fig.3 Voltímetro pasa/no pasa

En este caso las ecuaciones que definen el circuito son las siguientes:

  • Ve > 2,49V pero < 2,51 -> D1 encendido 
  • Ve < 2,49V -> D1 apagado
  • Ve > 2,51V -> D1 apagado

Cuando “Ve” es menor a 2,49V, el comparador inferior y el superior tienen su transistor de salida al corte y por lo tanto el diodo LED está apagado. Cuando la tensión llega a 2,49V el comparador inferior tiene el transistor de salida saturado y el superior al corte, de modo que el diodo LED conduce. Cuando la tensión de entrada supera los 2,51V ambos comparadores tienen el transistor saturado y no hay tensión aplicada al LED.

Por lo general estos voltímetros se utilizan en el procedimiento de prueba en fábrica de equipos electrónicos. 

Con este mismo principio de funcionamiento, agregando más comparadores y más LEDs se pueden fabricar instrumentos más elaborados que pueden cumplir una función realmente útil.

Voltímetro a leds de 1V a fondo de escala

En la figura 4 se puede observar un voltímetro práctico construido con un comparador cuádruple LM339 y cuatro LEDS. El dispositivo tiene una pantalla formada por una barra de 4 LEDs y esta diseñado para encender el LED inferior para toda tensión comprendida entre 0,25 y 0,5V, luego de 0,5V a 0,75V enciende el segundo LED, de 0,750 a 1V el tercero y por último de 1V a infinito el cuarto y último.

El funcionamiento es muy simple. En las entradas (-) de los inversores se aplican tensiones de 250 mV, 500mV, 750 mV y 1V, a medida que la tensión de entrada va superando esos niveles los transistores internos se abren y encienden las barras de LED en orden ascendente. Le aconsejamos al lector que pruebe el circuito simulado llevando la tensión de entrada de 0 a 1V y observe el resultado.

Esta aplicación suele utilizarse como VUmetro de amplificadores de audio ya que debido a que solo tiene 4 indicadores de escala no tiene suficiente precisión como voltímetro. Recuerde que la precisión se mide de acuerdo a la cantidad de posibilidades de formación de números. Si solo podemos formar 4 divisiones para indicar la salida significa que la precisión es del 25%. Para realizar un VUmetro electrónico de mayor precisión se deben emplear circuitos integrados especialmente diseñados que pueden excitar hasta 10 LEDs e inclusive pueden utilizarse mas de un integrado en serie es decir que se pueden realizar 10 divisiones virtuales de la escala y lograr una precisión del 10% o 20 divisiones y lograr una precisión del 5% que ya es compatible inclusive con la fabricación de un voltímetro de panel.

Lo importante de todo esto es que alumno comience a entender el concepto de los instrumentos que utilizan técnicas digitales y el concepto de que un sistema digital se puede hacer tan preciso como uno quiera siempre que utilice un display adecuado con la consiguiente complicación del circuito que excita a esos LEDs.

Fig.4 Voltímetro clase 25%

Fig.4 Voltímetro clase 25%

Este instrumento se diseña para que vaya encendiendo los LEDS del D1 al D4 a medida que va aumentando la tensión de entrada Ve. En el circuito se puede observar una serie de resistores que son los generan los puntos de inflexión de las salidas. Si vamos a realizar una medición entre 0 y 1 V en cuatro pasos la serie de resistores debe proveer tensiones de 0,25V; 0,5V; 0,75V y 1V. El alumno deberá simular el circuito y conectar la entrada a una fuente de tensión variable y observar el cumplimiento de las ecuaciones que son las siguientes:

  • Ve < 0,25V -> Todos los LEDS apagados
  • Ve > 0,25V -> D1 encendido
  • Ve > 0,5V -> D1 y D2 encendidos
  • Ve > 0,75V -> D1, D2 y D3 encendidos
  • Ve > 1 V -> D1, D2, D3 y D4 encendidos

Una función práctica de este circuito puede ser aplicarlo como medidor de nivel de salida en nuestro amplificador analógico. Le aconsejamos colocar un potenciómetro de 1K sobre el parlante con su punto medio conectado a Ve con un resistor de 1K como separador y diodos D1 y D2 como protección. 

Fig.5 VUmetro a LEDs

Fig.5 VUmetro a LEDs

Nota: este VUmetro sirve solo para amplificadores que tienen una pata del parlante conectada a masa. No se puede utilizar para amplificadores en puente.

Circuitos integrados voltímetos de 10 o más leds

Cuando se usa un circuito integrado específico como el LM3914 se puede ajustar el valor mínimo Vmin y Vmax para los cuales se encienden el primer y ultimo LED indicador. Este ajuste se realiza con mucha facilidad y además se pueden unir más de un circuito integrado para aumentar la precisión de la medición.

El LM3914 es un circuito integrado de 18 patas. Las patas 3 y 2 son respectivamente fuente (6,8 a 18V) y masa. Las patas 1 y de la 10 a la 18 están reservadas para los LEDS indicadores, en donde el 18 es el LED superior.

El resto de las patas tienen funciones especiales que adaptan el funcionamiento según las necesidades. Para comenzar mencionaremos que el circuito integrado posee una fuente interna de referencia ajustable con resistores externos que se utiliza para ajustar uno de los valores de la escala o los dos. La salida de esa fuente se encuentra sobre la pata 7 y el ajuste se realiza con un divisor de tensión conectado entre esta salida y masa con el punto central conectado a la pata 8. En la figur siguiente se puede observar una parte de la especificación.

Fig.6 Circuito simplificado de un voltímetro clase 10% de 0 a 5V

Fig.6 Circuito simplificado de un voltímetro clase 10% de 0 a 5V

En la parte inferior se observan las ecuaciones de cálculo que son muy simples. Abajo se indica que el valor R1 modifica la corriente circulante por los LEDs además de ajustar la tensión de referencia que sale por la pata 7. En nuestro caso los LEDs toman corriente de una fuente independiente de la que alimenta al integrado. Esta fuente puede tener cualquier valor comprendido entre 5 y 18V ya que la corriente que pasa por los LEDs no se modifica, debido a que las patas de salida son una fuente de corriente constante ajustable por R1. Si R1 es de 1,21K la corriente es de 12,5/1,21=Si R1 es de 1,21K la corriente es de 12,5/1210 = 10,5 mA. En general el problema es inverso se sabe el valor de corriente deseada por el led y se necesita calcular el valor de R1 que es 12,5V/10,5mA = 1210 Ohms.

Ahora hay que determinar el resistor R2 del divisor de tensión según la formula superior. Para nuestro caso en que deseamos un valor de plena escala de 5V debemos reemplazar el valor Ref Out por 5V:

5V = 1,25 + 1,25.R2/R1

(5-1,25) = 1,25 (R2/R1)

3,75/1,25 = 1210/R1

3 = 1210/R1

R1 = 1210/3

R1 = 403 Ohms*

* aproximadamente ya que el valor real se debe determinar por ajuste

La tensión regulada de 5 volt se aplicará al terminal 6 RHI que ajusta el máximo de la escala y el mínimo se obtiene por la tensión aplicada a la pata 4 RLO que en este caso es de 0V. Si se requiere un valor mayor a cero pero menor a Vref se debe agregar un circuito reductor construido con un transistor en conexión repetidora de tensión por emisor que se puede observar en la figura 7.

 

Fig.7 Repetidor de tensión para generar VLO

Fig.7 Repetidor de tensión para generar VLO

 

 

En el circuito se observa el resistor R1 que es realmente la resistencia interna de la pata 4.

  • Cuando se cierra la llave J1 se puede observar que no hay variación en el valor de la tensión del emisor (de 1,84 a 1,85) por lo que se lo puede considerar como una fuente regulada no afectada por la carga.
  • Si se conecta R1 a 5V se conserva también el valor de la tensión de emisor.

Este circuito puede emplearse en nuestro termómetro analógico en lugar del medidor de aguja conectando el colector del transistor sonda de temperatura a la entrada por la pata 5 (SIG de signal). Luego hay que modificar el circuito para que lea una tensión máxima de 8,8V y una minima de 7,6V con el voltímetro a LEDs conectado entre el colector de transistor sonda y masa.

Dejamos la modificación de este circuito como un ejercicio para nuestros lectores.

Voltímetro con mayor precisión y otras predisposiciones

El 3914 tiene dos posibilidades de trabajo cuando se usa en una sola sección. La pata 9 determina el modo de trabajo entre barra (se encienden todos los LEDs inferiores al de marcación) y punto volante (solo se enciende un LED a la ves). Esa predisposición se consigue según se conecte la pata 9 (mode) a fuente (barra) o se deje desconectada (punto volante). 

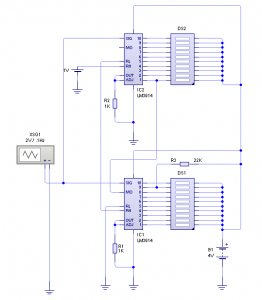
En cambio cuando se desea trabajar con una mayor precisión y se usa más de un CI la pata 9 sirve para habilitar al integrado superior según podemos observar en la figura 8.

Nota: en este caso utilizamos el simulador Live Wire porque el BW no tiene al 3914 en la librería.

Fig.8 Voltimetro de 0 a 1V clase 5%

Fig.8 Voltimetro de 0 a 1V clase 5%

Aquí podemos observar que el terminal mode (pata 9 del IC1) se conecta al LED de valor mínimo de IC2 para que el integrado superior se entere que el inferior ya terminó de leer. Además se debe agregar un resistor R3 de 22K porque en caso contrario el último LED de IC1 se queda siempre apagado.

El lector observará que este circuito se prueba con un generador de señal triangular de muy baja frecuencia para que se pueda observar el barrido sobre los LEDs. Este generador está conectado a la entrada de los dos CIs.

Por último se debe observar la disposición de fuentes de referencia alta y baja. El integrado inferior conecta la referencia baja (RL) a masa y la referencia alta (RH) la conecta a RL del integrado superior. Por último la tensión regulada se conecta a RH del CI superior. De este modo la tensión de 1V se divide en dos y aparece medio voltio sobre cada integrado.

En este circuito existen 20 LEDs y por lo tanto es como si la señal triangular de entrada se convirtiera en una escalerita de 20 escalones. Cambiamos una señal con variaciones continuas de valor por otra que varía a saltos discretos.

El medidor analógico posee errores debido a rozamiento y otros, el medidor digital solo posee un error que se llama de cuantización y que podemos hacer tan pequeño como se desee aumentando la cantidad de CIs y de LEDs. Para el medidor digital da lo mismo que la tensión de entrada sea de 0,5V o de 0,51Vya que recién va encender el siguiente LED a los 0,55V.

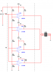
En la figura 9 se puede observar el diagrama interno del CI para una aplicación de 1,2V a fondo de escala.

Fig.9 Diagrama en bloques interno

Fig.9 Diagrama en bloques interno

Conclusiones

En esta entrega comenzamos a digitalizar nuestro termómetro. En la próxima vamos a analizar un verdadero termómetro digital con display inteligente.

Anterior

Desde DsTecnologia declinamos toda responsabilidad ante un mal manejo de sus tutoriales y ante los daños tanto físicos como materiales, producidos por la manipulación de periféricos sin los conocimientos adecuados.