DsTecnologia

Electronica Basica
Curso de Reparacion T.V.
Desoldar y Soldar SMD
Construccion de Circuitos Impresos
TODO PC

01 Señal de entrada para un taller de reparaciones

Lo primero que debe procurar un reparador es tener una adecuada señal de entrada de antena/cable, para probar sus equipos en reparación. Y esa señal no es la misma que puede tener un usuario cualquiera.

Veinte años atrás, era suficiente con colocar una antena y probar el TV en los canales del 2 al 13. Hoy en día con eso no basta y cuando llegue la TDT será peor aun. Actualmente los TV’s tienen diferentes bandas de señales de entrada entre los 50 y los 800 MHz y se requieren señales adecuadas para su prueba completa. Por lo menos se requiere una señal por cada banda involucrada y con una buena amplitud. Yo le aseguro que pocos talleres están adecuadamente instalados en este momento, incluyendo muchos servicios técnicos autorizados de marcas muy conocidas.

Sintéticamente se trata de tener señales en cada una de las bandas que reconoce un TV moderno (la TDT usa la banda de UHF normal y la TV satelital requiere su propio sintonizador que el cliente tiene en comodato y con servicio técnico gratuito). 

  • VHF I canales 2 al 6 de aire
  • VHF III canales 7 al 13 de aire
  • UHF canales 14 al 99 de aire
  • Banda baja de cable
  • Banda alta de cable
  • Superbanda de cable

UHF de cable (no utilizada en la Argentina)Probablemente Ud. deberá adecuar los requerimientos a su zona de trabajo. Si en su zona de trabajo solo hay canales de aire de las bandas I y III no es imprescindible probar los TV en las bandas de cable. Pero convengamos que no es muy comercial entregar un TV con bandas de cable y que las mismas no sean probadas.

¿Cómo debe ser la señal de prueba de nuestro taller para asegurarnos que un TV esté correctamente probado?

En realidad un TV debe funcionar bien con señales comprendidas entre 100μV y 300mV en cualquiera de sus bandas.

Con una señal de 300mV hay que verificar que el TV no se sature y con señal de 100μV que tenga una relación señal a ruido superior a 10/1 (10% de ruido). Todo lo anterior es muy técnico así que ahora vamos a dar algunas indicaciones prácticas y algunos consejos de reparación muy importantes.

Todos los TV’s tienen un doble sistema de AGC que debe funcionar eficientemente para que la imagen sobre la pantalla sea inobjetablemente buena. A esos dos sistemas podríamos llamarlos AGC de la FI y AGC del sintonizador (también llamado AGC retardado). La necesidad de tener dos controles de ganancia se entiende si consideramos que es absolutamente imposible controlar la ganancia solo por la FI debido al rango de variación enorme de la señal de entrada (100μV a 300mV implican que una señal puede ser 3.000 veces mayor que la otra).

Aunque el amplificador de FI puede ser llevado a su mínima ganancia siempre presentan una acoplamiento entre la entrada y la salida debida a sus capacidades parásitas. Una vez que la FI llegó a ese punto su ganancia no puede reducirse más. Un poco antes de que esto ocurra comienza a reducirse la ganancia del sintonizador. Ahora se entiende el nombre de AGC retardado puesto al segundo AGC.

Resumiendo

  • con señales bajas y medias la salida de video de la FI se ajusta con el AGC de la FI y el sintonizador se mantiene a máxima ganancia (para que el ruido de la imagen sea el mínimo posible)
  • con señales altas comienza a funcionar el AGC retardado y el control de la señal de video de salida se produce por medio del amplificador de FI y del sintonizador al mismo tiempo.

Todo lo anterior nos indica que la señal que debemos aplicar a un TV para probarlo fehacientemente debe tener por lo menos un canal de cada banda y un dispositivo que varíe la amplitud de señal entre unos pocos μV hasta 300mV.

Señal práctica de entrada

Prácticamente es imposible reparar sin tener una señal de cable para uso exclusivo del taller; si bien se puede instalar una derivación con señal baja para derivar a la vivienda, si ambas dependencias están en el mismo sitio.

Si ud. debe alimentar varios puestos de trabajo, como por ejemplo uno o dos puestos de reparación y la estantería de envejecimiento, deberá dividir la señal de cable en 4 o 5 salidas. En esas condiciones la señal de cable queda suficientemente debilitada como para no permitir la prueba del AGC del sintonizador. De los dos AGC solo va a estar probando uno.

Por eso lo más aconsejable es realizar una instalación en donde en una mesa de reparación llegue la señal directa del cable y con un puente hecho con un tramo corto de coaxil, se pueda alimentar el resto del taller incluyendo una derivación para esa misma mesa. Es decir que luego de reparar un TV se lo lleva a esa mesa y se lo prueba con toda la señal de cable desconectando el resto de la instalación (en el resto del curso a esta señal la llamamos señal alta). Luego cuando se deja de usar se coloca el puente para alimentar el resto del taller.

Si en su zona de trabajo existen señales de UHF va a tener que colocar un sistema separado para recibir dichas señales. En BsAs y el gran BsAs existen una veintena de canales de UHF entre los codificados y sin codificar y cada vez es más común que los usuarios los reciban y los decodifiquen en su TV en lugares donde las señales de cable están siendo codificadas digitalmente.

Un sistema completo de antena en el momento actual debe constar de una antena de UHF de alta ganancia colocada por lo menos sobre un tramo de caño de 6 metros una antena de VHF de media ganancia y un booster con entrada para esas dos antenas. Esta es una instalación cara (del orden de los U$S 100 o más) pero si en su zona existen las señales de UHF en algún momento va a tener que realizar la instalación.

Inclusive tiene una ventaja extra. Las señales de VHF que llegan con un nivel alto y son amplificadas por el booster tienen suficiente amplitud como para poder probar los TV’s con señal alta.

¿De cuánta señal se dispone si se realiza una conexión directa a la entrada de cable?

Todo depende de la compañía de cable. Si respeta las directivas de la secretaría de comunicaciones debe proveer por lo menos 1mV en el canal que menos señal tiene. Si Ud. coloca un divisor por 3 en cada boca va a tener 330μV que es una señal pobre pero suficiente como para observar una imagen sin nieve.

¿Es posible que un TV ingrese como reclamo del cliente pero con la señal de  300ΜV funcione bien?

Si, es perfectamente posible y por lo general la responsabilidad es del técnico que no realiza la pruebas como corresponde. Si quiere trabajar bien debe tener la posibilidad de probar los TV’s con una señal que pueda variarse entre 10μV y 300mV. Eso se realiza con un atenuador variable por pasos que cubra la banda de VHF y UHF. Este atenuador puede ser construido por Ud. mismo utilizando unos pocos materiales de bajo costo y algo de tiempo para realizar un trabajo prolijo.

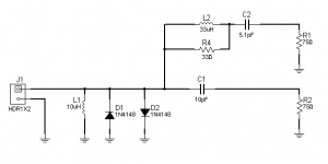
En la figura 1 se puede observar el circuito de nuestro atenuador que mis alumnos bautizaron atenuador a pianito porque el prototipo estaba armado con llaves basculantes que precian teclas de piano.

 

Fig.1 Circuito del atenuador a pianito

Fig.1 Circuito del atenuador a pianito

Para construir el atenuador lo ideal es hacer un gabinete de cobre o de bronce soldado con forma de compartimiento de modo que se monte una llave por cada cuerpo. Estas llaves estarán interconectadas por agujeros laterales entre celda y celda y dos conectores hembras pasantes en cada cabezal. El tipo de llave más adecuado es la clásica llave llamada HH doble inversora de esas que se utilizan en los decos. Si puede elegir entre dos tamaños elija el más pequeño para reducir las capacidades parásitas.

 

Fig.2 Armado del atenuador a pianito

Fig.2 Armado del atenuador a pianito

El uso del atenuador es evidente. Se debe conectar en serie con el cable que alimenta al TV y mover las llaves para conseguir una atenuación que varia entre 0 y 72dB de 3 en 3dB. Si recordamos que cada 20dB equivalen a 10 veces podemos calcular que la atenuación máxima es mayor a 10×10x10 veces es decir 1.000 veces con lo cual podemos probar los TV’s para cualquier señal de entrada desde señales que produzcan saturación hasta otras que presenten una nieve considerable.

Uso de las señales de antena variables en la reparación

Todas las indicaciones anteriores son tendientes a generar un método de reparación rápido y efectivo de los problemas relacionados con el sintonizador del TV y sus etapas asociadas.

El sintonizador de un TV es una de las etapas con mayor índice de fallas y en el momento actual una de las etapas más difíciles de probar por completo, dada su complejidad. Por eso el autor insiste en tener adecuadas señales de prueba que nos permitirán encontrar un método seguro de diagnóstico de fallas.

El método en si es muy simple cuando se trata de determinar la falla en aparatos que no tienen video. Conecte la señal alta de VHF o cable. Si se observa alguna imagen aunque tenga algo de nieve, significa que el problema está sobre la etapa de entrada del sintonizador y es muy probable que ese sintonizador pueda repararse casi sin costo.

Lo primero que debe hacerse es realizar un análisis de costo del trabajo. Si el sintonizador puede reemplazarse por un costo de U$S 10 habría que analizar si convienen arreglarlo o cambiarlo directamente. Pero si el sintonizador no se consigue o es más caro, la decisión que debe tomarse es repararlo.

Lo primero que le sugerimos es probar con un canal de UHF luego de la prueba anterior en VHF. En efecto se puede considerar que el sintonizador es en realidad un circuito dual que posee dos sintonizadores distintos; uno es de VHF y el otro es de UHF. Cada uno posee sus propios transistores, bobinas y componentes separados salvo la sección de entrada que es común.

 

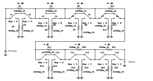
Fig. 3 Diagrama en bloques de la sección analógica de un sintonizador

Fig. 3 Diagrama en bloques de la sección analógica de un sintonizador

Al trabajar con una señal de muy alto nivel, el sintonizador responde aun con fallas en los filtros/protecciones de entrada que son por mucho la falla más frecuente de un sintonizador. La razón de esta gran cantidad de fallas es muy simple: la entrada de antena esta sometida a solicitaciones mecánicas y eléctricas muy importante en condiciones extremas. Un perro que muerde el cable de antena y tira de el, una tormenta eléctrica, un usuario inexperto, un antenista improvisado que se equivoca de conector, etc. etc.. En los TV viejos el conector estaba mecánicamente amarrado a la tapa y a lo sumo se rompía el conector; en los TV modernos el conector esta construido en el propio sintonizador para economizar mano de obra de pelado y soldadura del conector de entrada.

La solicitaciones eléctricas exageradas se deben por lo general a incorrectas instalaciones de antena/cable. La maya de una antena/cable debe tener una conexión a tierra realizada con una buena jabalina y las antenas deben tener sus elementos activos conectados galvánicamente al botalón de antena en un punto donde no se afecte la recepción. Luego si conectamos el mástil a una jabalina no hay posibilidad de que la masa del TV levante tensión con referencia al planeta generado arcos peligrosos los días de tormenta o los días secos con viento.

En la figura 4 se puede observar un circuito de filtro y protección de un sintonizador típico que nos permitirá realizar los primeros auxilios de sintonizadores. Según la experiencia del autor, estos primeros auxilios son suficientes para recuperar la mitad de los sintonizadores rotos y son muy fáciles de aplicar.

 

Fig.4 Circuito de entrada de un sintonizador moderno

Fig.4 Circuito de entrada de un sintonizador moderno

A pesar de la sencillez del circuito de entrada, el reparador debe estar atento no solo a solucionar el problema, sino a evitar que el mismo problema se vuelva a repetir. Los componentes L1, D1 y D2 son solo componentes de protección. L1 pone a masa la entrada de antena para las tensiones continuas. Su ausencia no afecta el funcionamiento del sintonizador, porque a las frecuencias de la banda de TV (más de 50 MHz) la reactancia inductiva de L1 es prácticamente un circuito abierto. Pero cualquier tensión continua que llegue por el vivo del conector de RF podrá quemar a los diodos de protección y luego al resto del circuito. Y que lleguen tensiones continuas por el cable de entrada es algo mucho más común que lo que se puede suponer. La mayoría de las antenas tienen el dipolo activo aislado del botalón (soporte central) y en los días secos la brisa genera carga electrostática que va levantando el potencial de toda la varilla de aluminio hasta que se queman los diodos y cae abruptamente la ganancia del sintonizador. Algo similar ocurre cuando un tirón mecánico corta el circuito impreso dejando desconectado el inductor L1. Los diodos D1 y D2 son una protección contra tormentas eléctricas; en efecto en una tormenta eléctrica se producen pulsos de tensión sobre la entrada de RF que no son posible de eliminar con L1 debido a su corta duración. En este caso cuando estos pulsos superan los 600mV operan los diodos limitando la tensión inducida.

Cuando Ud. tenga un problema de falta de video en la pantalla y se trate de un TV nuevo; no deje de verificar con el tester como óhmetro la resistencia entre el terminal de entrada de RF y masa. Debe ser un cortocircuito neto. La presencia de unos pocos Ohms puede significar que el inductor L1 se cortó y los diodos se pusieron en cortocircuito.

En ese caso, ¿no se debería observar una imagen con nieve sobre la pantalla?

No, Todos los TV modernos poseen un circuito de video killer que corta el video y el audio cuando la imagen tiene una mala relación señal a ruido. Por eso la falla se hace difícil de determinar salvo que Ud. posea tal como le aconsejamos una entrada de señal de elevada amplitud que le permita discriminar la falla. Algunos TV’s tienen la posibilidad de anular el video killer (quitar pantalla azul) tales como los Philips y JVC.

Conclusiones

Así presentamos la primera lección de nuestro curso de reparación de TV’s modernos. En ella prácticamente nos pusimos en camino y comenzamos reparando la falla más común de un sintonizador que son las protecciones de RF quemadas. Pero lo más importante de esta entrega está en todos los detalles que se deben tener en cuenta con la señal de prueba de los TV’s que estamos reparando.

En la próxima entrega vamos a continuar con las reparaciones más comunes de los sintonizadores modernos y realizar algunos comentarios sobre la TDT que se viene y que es lo que cambia en un TV preparado para recibirla.

Indice
Desde DsTecnologia declinamos toda responsabilidad ante un mal manejo de sus tutoriales y ante los daños tanto físicos como materiales, producidos por la manipulación de periféricos sin los conocimientos adecuados.